Visual Thinking learning journey, Day 2 - Play
Yesterday, I devoted almost the entire working day and beyond to get my learning journey started. Today, I didn't have this luxury. I had a lot of to-dos for my IT job, but I managed to sneak some practice in.
Because I had so little time, I decided to focus on playing around with Excalidraw. I'm not learning anything new today, but it's also important to get more familiar with a new tool. I like to learn the shortcuts to speed up the workflow, but also I need to cope with the more quirky or buggy aspects of the tool.
For my IT job, I'm currently reading the book The Staff Engineer's Path by Tanya Reilly. I finished reading chapter 3 and I figured I could practice visual thinking with my notes.
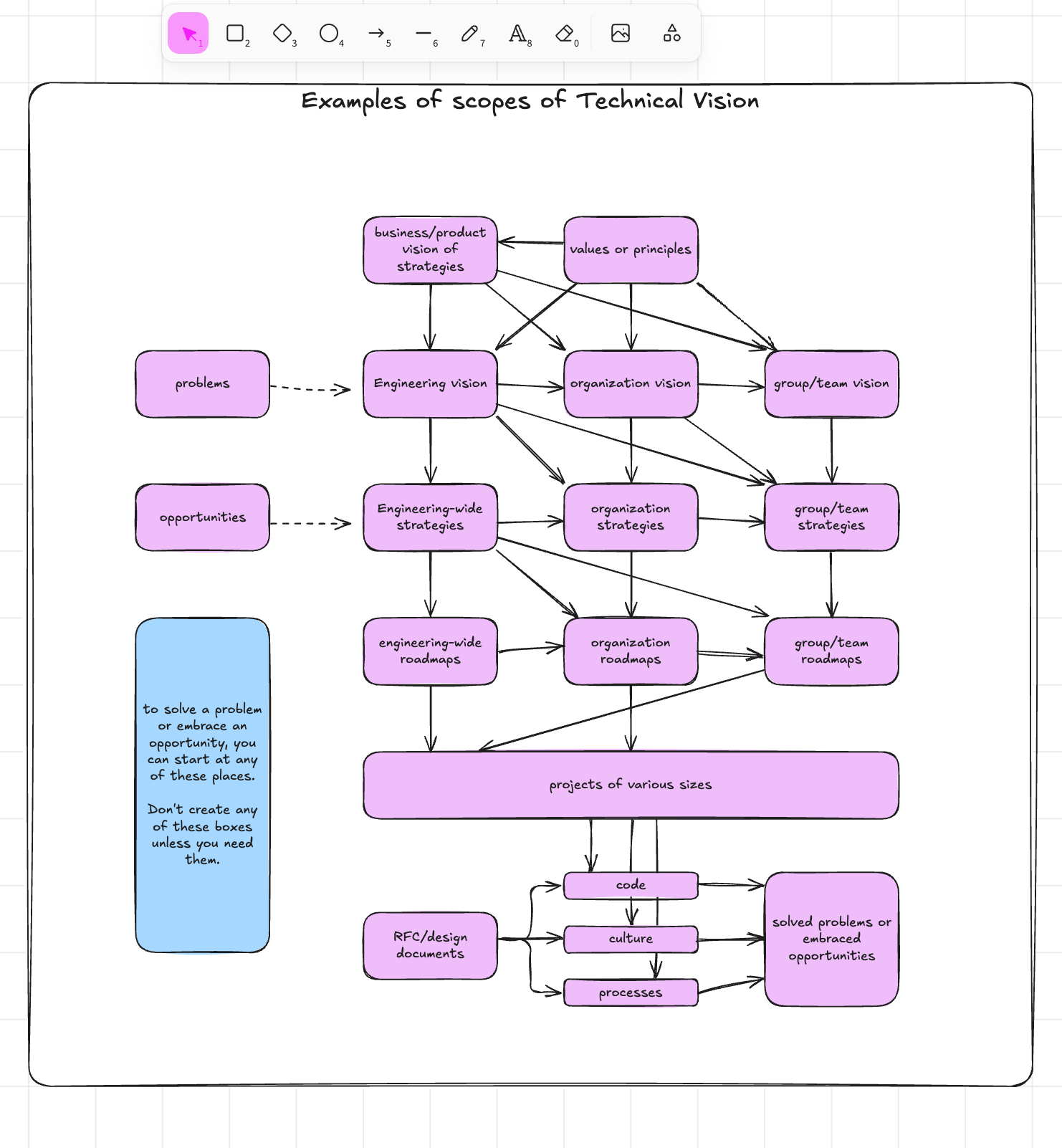
For practice purposes, I converted a diagram in the book to an Excalidraw drawing. This made me feel more comfortable with the absolute basics: drawing boxes, filling in text, connecting them with arrows. It ain't much, but it's honest work.

Honestly, this was fun and useful. I got quite good at placing the arrows quickly, duplicating boxes, filling them.
What was harder, was the fact that I'm not yet good at visualising my notes. The notes are on paper, but I still lack the skills to combine them with useful visuals that make the story stronger/easier to remember. I end up drawing boxes, chopping up the story in smaller chunks. Is this the way? I'm not sure.
My meta-layer started buzzing. I'm not sure if I'm on the right path, and I don't possess the skills to gauge this. The only option is to park this worry for now, and just practice. Just care less about doing the right thing, just try to visualise my notes with my current abilities. It might suck, but who cares?
Sadly, I could not park this worry and I went a bit crazy in my head. I decided to go for a walk and call it quits for the day. This is the current result:


The book Sketch Your Mind was supposed to arrive today, but it's delayed. I hope the book will solve this part of the puzzle for me: how to visualise my notes.
I am aware that I have only scratched the surface of the Excalidraw plug-in in Obsidian, but learning to use this tool is not going to be the blocker in my learning journey. Instead, I have to learn a new way of thinking, the visualising way, and today showed me that I have a long way to go in that regard.
Time spent today:
- 1–2 hours (not sure, wasn't tracking it closely)
Missed part 1? It's a long post, be warned.


Comments ()